太阳成城集团(tyc234cc·古天乐代言)品牌-Master Platform
中文
EN
搜索
首页
关于我们
公司简介
董事长致辞
企业文化照片
组织结构
管理团队
荣誉资质
新闻中心
公司新闻
行业资讯
业务板块
服务领域
工程业绩
设备成套
技术研发
科技研发投入及管理体系
专利知识产权
核心技术及试验基地
合作与发展
合作伙伴
交流发展
社会招聘
校园招聘
联系我们
联系我们
留言反馈
News
新闻中心
/ 行业资讯
当前位置:
首页
>
新闻中心
>
行业资讯
公司新闻
行业资讯
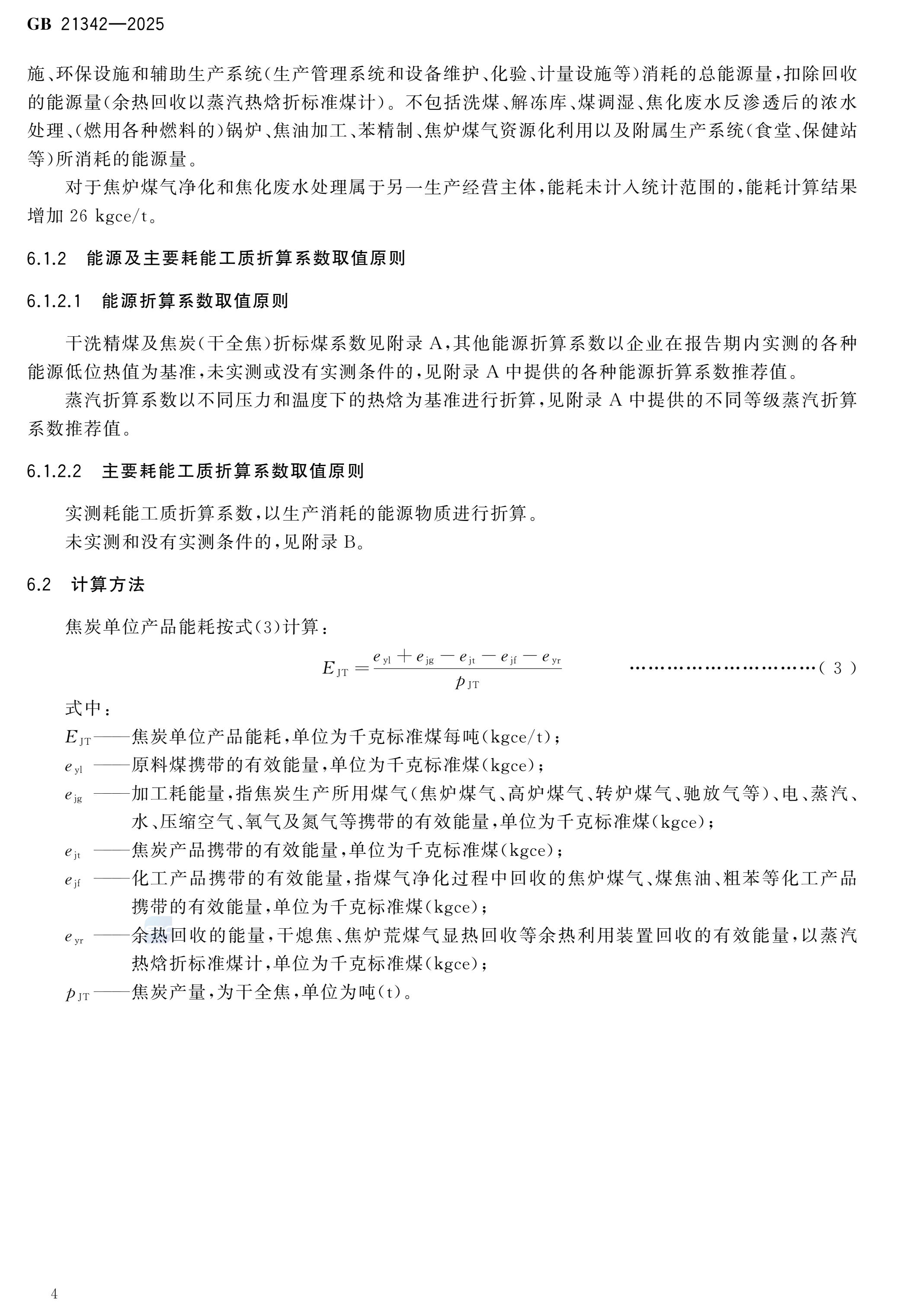
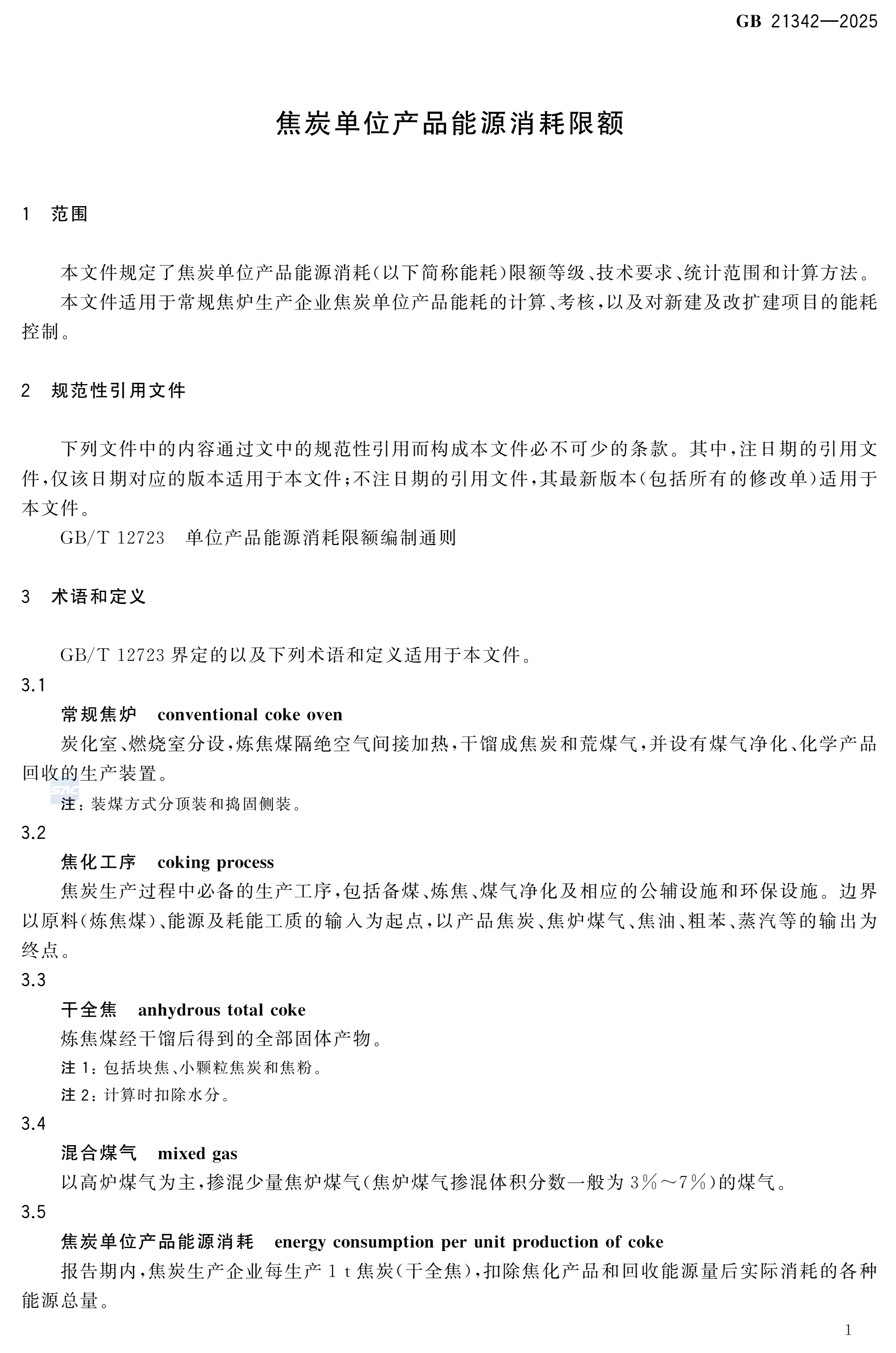
GB21342-2025 焦炭单位产品能源消耗限额
浏览量:
539
发布时间:
2025-05-26